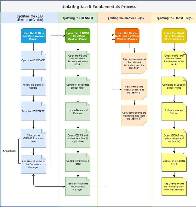
Overview
To update the templates, we will be doing the following:
-
Update the Resource Centre downloading the new Resource Centre modules from the website to replace the existing ones
-
Updating the Jazzit Master File off of the Resource Centre
-
Updating the FULMST and Firm Templates by using Copy Components off the Jazzit Master File
-
Updating Client files off of the Resource Centre
We recommend that you update the Resource Centre once every three months.
Note: Backup your Resource Centre and Master Templates before starting. Keep a copy of your files in case it is necessary to revert back to the previous version for any reason.
